Skip to content
Acara & Promosi
PPID
TJSL
Karir
Perum Perumnas
  • Tentang Kami
    Tentang Kami

    PERUMNAS adalah Badan Usaha Milik Negara (BUMN) yang berbentuk Perusahaan Umum (Perum) dimana keseluruhan sahamnya dimiliki oleh Pemerintah

    • Tentang Perumnas
    • Visi Misi
    • Dewan Pengawas
    • Dewan Direksi
    • Organisasi
    • Group & Afiliasi
    • Penghargaan
  • Tata Kelola
    Tata Kelola
    Tatakelola perusahaan yang baik atau good corporate governance selanjutnya disingkat dengan GCG adalah proses untuk meningkatkan keberhasilan usaha dan akuntabiltas perusahaan
    • Tata Kelola Perusahaan
    • Peraturan Perundangan
    • Komitmen Anti Penyuapan
    • Kebijakan Keamanan Informasi
    • Laporan Tahunan
    • Laporan Keuangan
    • Laporan PKBL
    • Laporan Keberlanjutan
  • Ruang Media
    Ruang Media

    Kami Senantiasa memberikan akses informasi yang dibutuhkan masyarakat seputar kegiatan dan pembaharuan yang dilakukan oleh Perumnas

    • Berita
    • Galeri Korporasi
    • Rilis Berita
    • Rumah Kita
  • Produk & Kemitraan
    • Produk
    • Kemitraan
  • Pelaporan
    • Whistle Blowing System
    • Pelaporan Gratifikasi
    • Pemberitahuan Privasi
  • Kontak Kami
Perum Perumnas
Edit Content
Perum Perumnas
Tentang Kami
  • Tentang Perumnas
  • Visi Misi
  • Dewan Pengawas
  • Dewan Direksi
  • Organisasi
  • Group & Afiliasi
  • Penghargaan
Tata Kelola
  • Tata Kelola Perusahaan
  • Peraturan Perundangan
  • Komitmen Anti Penyuapan
  • Laporan Tahunan
  • Laporan Keuangan
  • Laporan PKBL
  • Laporan Keberlanjutan
Ruang Media
  • Berita
  • Galeri Korporasi
  • Rilis Berita
  • Rumah Kita
Produk
Kemitraan
PPID
Karir
Pelaporan
  • Whistle Blowing System
  • Gratifikasi
Kontak Kami
Terhubung dengan kami

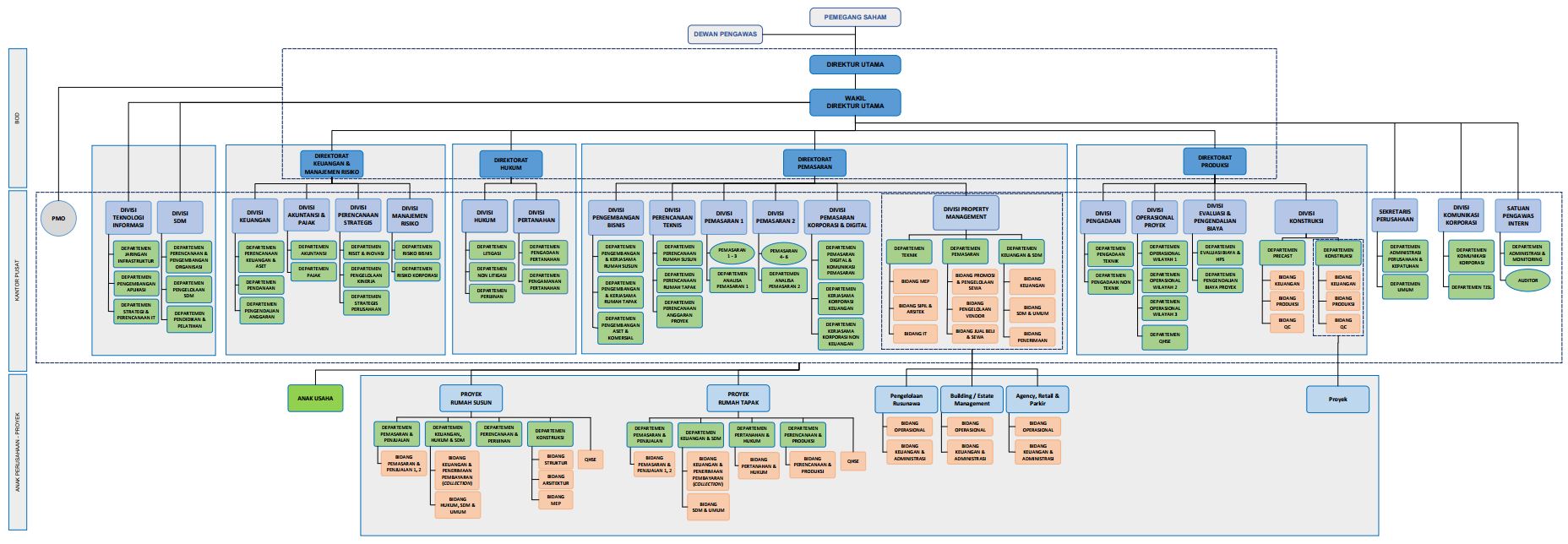
Organisasi

Tentang Kami
  • Tentang Perumnas
  • Visi Misi
  • Dewan Pengawas
  • Dewan Direksi
  • Organisasi
  • Group & Afiliasi
  • Penghargaan
Perum Perumnas
Perusahaan Umum Pembangunan Perumahan Nasional

Hubungi kami untuk pertanyaan mengenai informasi perusahaan, produk dan layanan

  • Wisma Perumnas - Jl. D.I. Pandjaitan Kav. 11 Jakarta Timur - 13340
  • +62 21 819 4807
  • ktrpusat@perumnas.co.id
  • www.perumnas.co.id
Tentang Kami
Tentang Perumnas
Visi dan Misi
Dewan Pengawas
Dewan Direksi
Organisasi
Group & Afiliasi
Penghargaan
Tata Kelola
Tata Kelola Perusahaan
Peraturan Perundangan
Komitmen Anti Penyuapan
Laporan Tahunan
Laporan Keuangan
Laporan PKBL
Laporan Keberlanjutan
Ruang Media
Berita
Galeri Korporasi
Rilis Berita
Rumah Kita
Acara & Promosi
Special Event
Special Promo
Mudik Bareng
Lainnya
Produk
PPID
TJSL
Karir
Copyright © Perum Perumnas - 2024
Instagram Facebook X-twitter Youtube Linkedin Tiktok